Bénéficiez des services de nos partenaires locaux soigneusement sélectionnés
pour vous accompagner dans votre parcours d'achat immobilier

Beau bourgeois - art déco – dernier étage – idéalement situé dans le carré d’or

— Nice 06000 —
1 180 000 €
127 m²
5 pièces

Nos partenaires locaux
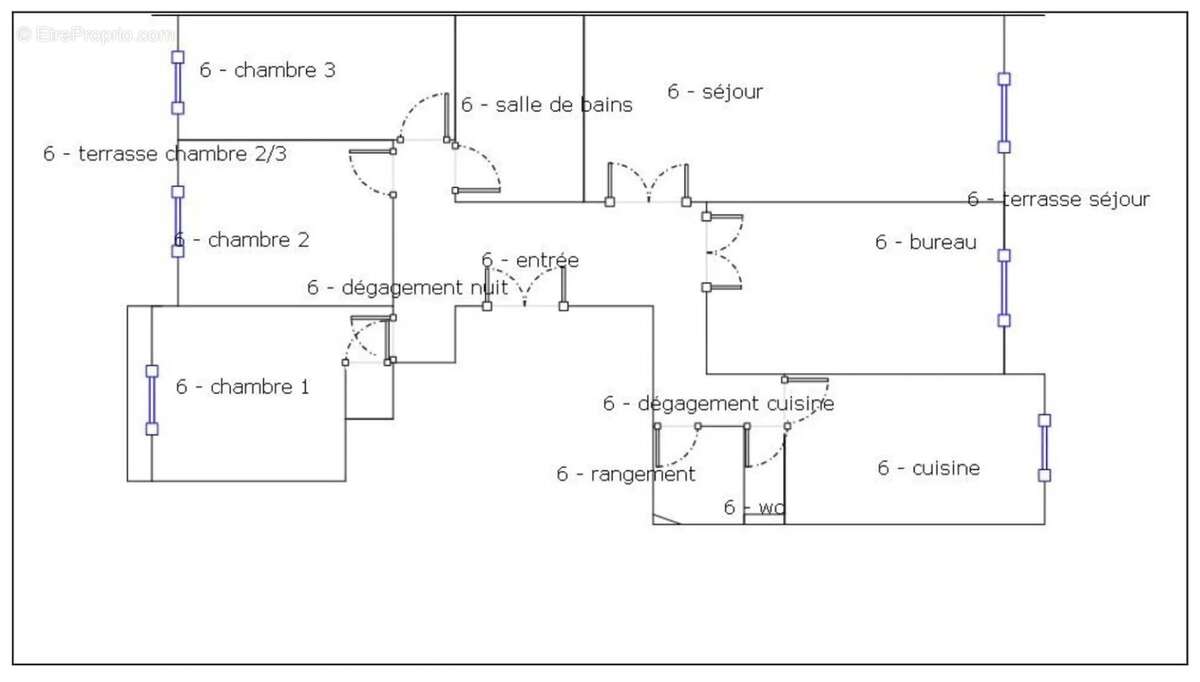
5 pièces - 127 m² – 3 chambres – Double séjour – 2 balcons-terrasses - Cave

Situé au dernier étage avec ascenseur d’un bel immeuble Art-Déco (1930) dans le prestigieux quartier Carré d’Or / Victor Hugo, ce 5 pièces traversant séduit par ses volumes rares et son charme bourgeois (parquet, moulures, belle hauteur sous plafond).

Il se compose d’un double séjour lumineux (possibilité de recréer un bureau cf plan), de 3 chambres, d’une cuisine indépendante, d’une salle de bain et de 2 balcons-terrasses totalisant 15 m². Une cave complète ce bien.

-Travaux à prévoir, offrant un fort potentiel de rénovation.

-Actuellement loué, avec possibilité de reprise du bail. Les locataires sont disposés à libérer l’appartement en juillet 2026 si besoin.

Atouts majeurs :

. Adresse prestigieuse : Carré d’Or
. Dernier étage avec ascenseur
. Traversant Nord-Sud, lumineux
. 2 balcons-terrasses (rare en centre-ville)
. À proximité immédiate de la Promenade des Anglais, du tramway, des commerces et des plages
. Un bien rare alliant emplacement, cachet et potentiel.
Voir plus

Référence: 86230053
Barème des honoraires
DPE
A
B
C
D
E
F
G
GES
A
B
C
D
E
F
G

Prêt immobilier

Vous souhaitez connaître votre capacité d’emprunt et trouver le meilleur crédit immobilier ?
Réaliser une simulation gratuite

Appartement à NICE
Appartement à NICE
Appartement à NICE
Appartement à NICE
Appartement à NICE
Appartement à NICE
Appartement à NICE
Appartement à NICE
Appartement à NICE
Appartement à NICE
Appartement à NICE
Appartement à NICE
Appartement à NICE
Appartement à NICE
Appartement à NICE
Ce site est protégé par reCAPTCHA la Politique de confidentialité et les Conditions d’utilisation de Google s’appliquent.
Obtenir un prêt immobilier au meilleur taux ?

En poursuivant votre navigation sans modifier vos paramètres, vous acceptez l'utilisation de cookies susceptibles de réaliser des statistiques de visite. Cliquez ici pour plus d'informations